I en värld där personlig säkerhet blir allt viktigare, är kunskap om effektiva självskyddsverktyg avgörande. Ett personlarm, även känt som överfallslarm, har blivit en populär och lättillgänglig lösning för många som söker ökad trygghet i vardagen. Men hur fungerar egentligen dessa små, men kraftfulla, enheter? Denna artikel kommer att djupdyka i tekniken och funktionen bakom personlarm, så att du kan fatta välgrundade beslut för din egen säkerhet.

Vad är ett personlarm?

Ett personlarm är en liten, bärbar enhet designad för att avge ett högt, genomträngande ljud när det aktiveras. Syftet är att dra uppmärksamhet till användaren i en nödsituation, skrämma bort en potentiell angripare, och varna omgivningen om att hjälp behövs. Dessa larm är ofta kompakta och lätta att bära, vilket gör dem till ett idealiskt verktyg för personligt skydd.

Larmens design och funktionalitet kan variera, från enkla ljudlarm till mer avancerade modeller med GPS-spårning och SMS-funktioner. Gemensamt för dem alla är dock målet att erbjuda en snabb och effektiv metod för att påkalla uppmärksamhet vid fara. För en bredare översikt kan du läsa vår omfattande guide till att köpa överfallslarm.

Grundläggande principer bakom funktionen

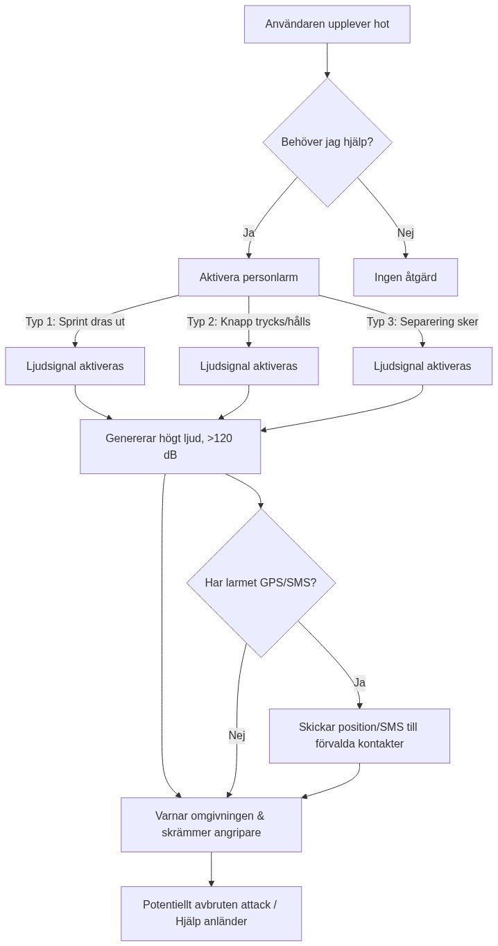
Kärnan i de flesta personlarm är en högtalare som drivs av ett batteri, kapabel att producera ett mycket högt ljud – ofta uppåt 120-140 decibel. Detta är en ljudnivå jämförbar med en jetmotor på nära håll eller en rockkonsert, och är avsiktligt obehagligt för att maximera uppmärksamheten.

Aktivering sker vanligtvis genom en enkel och snabb åtgärd, som att dra ut en sprint, trycka på en knapp eller i vissa fall, separera två delar av larmet. Denna enkelhet är avgörande, då larmet måste kunna användas instinktivt under stress.

Typer av personlarm och deras funktioner

Marknaden erbjuder en mängd olika personlarm, var och en med sina unika funktioner och fördelar. Valet av larm beror ofta på individuella behov och preferenser.

1. Klassiska ljudlarm

Dessa är de mest grundläggande och vanligaste personlarmen. De är små, lätta och avger ett extremt högt ljud när de aktiveras. Aktiveringsmekanismen är ofta en sprint som dras ut, vilket gör att larmet fortsätter ljuda tills sprinten sätts tillbaka eller batteriet tar slut. Dessa larm är effektiva för att skrämma bort förövare och varna omgivningen. De är ett utmärkt val för den som söker en enkel och pålitlig lösning. Mer information om specifika modeller finns i vår artikel om Bästa Överfallslarm 2026.

2. Personlarm med extra funktioner

Utöver den grundläggande ljudfunktionen finns det personlarm som erbjuder ytterligare säkerhetsfunktioner:

  • Inbyggd LED-lampa: Praktiskt för att hitta nyckelhålet i mörker eller för att desorientera en angripare.
  • Siren med varierande ljud: Vissa larm har flera sirenlägen eller ett ljud som varierar i tonhöjd för att göra det svårare att ignorera.

3. Smarta personlarm med GPS och SMS-funktion

Dessa är de mest avancerade personlarmen och representerar nästa generations säkerhetslösningar. När de aktiveras, skickar de inte bara ut en ljudsignal, utan kan också:

  • Skicka GPS-position: Aktivering skickar automatiskt din exakta position till förprogrammerade kontakter, som familj eller vänner.
  • Skicka SMS-notiser: Ett förinställt meddelande skickas ut, ofta tillsammans med positionen, för att informera omgivningen om nödläget.
  • Spela in ljud (vissa modeller): Vissa modeller kan spela in ljud från omgivningen vilket kan vara bevis i brottsutredningar.

Dessa larm synkroniseras ofta med en app på din smartphone och kräver en aktiv internetuppkoppling eller SIM-kort för full funktionalitet. Ett smart personlarm kan vara en del av en större strategi för Trygghet på väg hem.

Hur aktiveras ett personlarm?

Aktiveringsmetoden är avgörande för ett larmets effektivitet. Det måste vara intuitivt, snabbt och svårt att av misstag aktivera i vardagen.

  • Urdragbar sprint: Den vanligaste metoden. En metallpinne dras ut, vilket sluter en krets och aktiverar larmet. Sätts pinnen tillbaka, tystnar larmet.
  • Tryckknapp: En eller flera knappar måste tryckas in samtidigt eller hållas ned under en kort tid. Detta minskar risken för oavsiktlig aktivering.
  • Separationslarm: Två delar av larmet, ofta anslutna med en lina, separeras. När linan bryts eller delarna dras isär, aktiveras larmet. Detta är vanligt på larm som fästs i en väska och där sprinten är fäst i användarens kläder.

Nedan illustreras en grundläggande flödeslogik för hur ett typiskt personlarm fungerar:

Diagram

Underhåll och batteritid

För att ett personlarm ska fungera optimalt när det behövs, är regelbundet underhåll viktigt.

  • Batteribyte: De flesta personlarm drivs av standard AAA-batterier eller små knappcellsbatterier. Tillverkaren brukar ange rekommenderad bytesfrekvens. Det är bra att testa larmet då och då (på en plats där ljudet inte stör) för att säkerställa att batteriet fortfarande har full effekt.
  • Förvaring: Förvara larmet på en lättillgänglig plats, men undvik extrema temperaturer eller fukt som kan skada elektroniken.
  • Testa regelbundet: Aktivera larmet kortvarigt en gång i månaden för att säkerställa att det fungerar som det ska.

Att ha ett väl fungerande larm är en del av att känna sig säker. Läs mer om hur du kan maximera din trygghet med ett diskret överfallslarm i vardagen.

Slutsats

Ett personlarm är en enkel, men otroligt effektiv, säkerhetsanordning som kan göra en stor skillnad i en nödsituation. Genom att förstå hur de fungerar – från den grundläggande ljudsignalen till de mer avancerade GPS- och SMS-funktionerna – kan du välja det larm som bäst passar dina behov. Kom ihåg att ett personlarm är ett verktyg, och i kombination med medvetenhet om din omgivning och en plan för hur du ska agera, kan det avsevärt öka din personliga säkerhet och trygghet i vardagen.

Att investera i ett personlarm är en liten kostnad för en potentiellt ovärderlig trygghet. För fler tips och råd om personlig säkerhet, besök vår sida om Överfallslarm för Kvinnor: En Omfattande Guide till Din Säkerhet.