I en värld där personlig säkerhet tyvärr inte alltid kan tas för given, har efterfrågan på effektiva självförsvarsverktyg ökat. Ett sådant verktyg, som fått allt större uppmärksamhet, är det kvinnliga överfallslarmet. Mer än bara en pipande manick, har dessa enheter utvecklats till sofistikerade hjälpmedel designade för att erbjuda trygghet och snabb hjälp i utsatta situationer. Denna artikel kommer att utforska vad ett kvinnligt överfallslarm är, dess fördelar, olika typer som finns tillgängliga, och hur du väljer det bästa för dina behov.

Att känna sig säker är en grundläggande rättighet, och modern teknik ger oss möjligheten att aktivt bidra till vår egen säkerhet. Ett överfallslarm är inte en ersättning för vaksamhet och sunt förnuft, utan snarare ett komplement som kan göra en avgörande skillnad när varje sekund räknas.

Vad är ett Kvinnligt Överfallslarm?

Ett kvinnligt överfallslarm, ofta kallat personlarm, är en kompakt, bärbar enhet designad för att uppmärksamma omgivningen och avskräcka potentiella angripare vid en hotfull situation. Dess primära funktion är att avge ett högt, genomträngande ljud, men moderna larm har ofta utökade funktioner för att ytterligare förstärka användarens säkerhet.

Historik och Utveckling

De första överfallslarmen var enkla, batteridrivna enheter som enbart producerade ljud. Med tiden har tekniken utvecklats. Dagens larm kan inkludera GPS-spårning, SMS-notifieringar till nära och kära, integrerade ficklampor och till och med koppling till professionella säkerhetstjänster. Denna utveckling har gjort dem till mångsidiga verktyg för personlig säkerhet, speciellt anpassade för att möta kvinnors behov av trygghet i vardagen.

Fördelar med att Bära ett Överfallslarm

Att ha ett överfallslarm med sig ger flera konkreta fördelar som sträcker sig bortom den omedelbara farosituationen.

Omedelbar Avskräckning

Huvudsyftet med ett överfallslarm är att skapa ett abrupt oväsen som chockerar och desorienterar en angripare. Det höga ljudet drar uppmärksamhet till situationen, vilket ofta är tillräckligt för att få angriparen att avbryta sitt försök och fly. Det oväntade ljudet kan bryta angriparens fokus och ge dig en chans att agera eller fly.

Ökad Uppmärksamhet från Omgivningen

Ett larm som piper med 120-140 decibel är omöjligt att ignorera. Det indikerar en nödsituation och kan snabbt få förbipasserande att reagera och erbjuda hjälp. Detta är särskilt viktigt i offentliga utrymmen där andra människor finns i närheten men kanske inte omedelbart upptäcker en hotfull situation.

Psykologisk Trygghet

Att veta att du har ett verktyg för att försvara dig kan avsevärt minska oro och öka din självkänsla. Denna psykologiska trygghet är ovärderlig, oavsett om du går ensam hem sent på kvällen eller befinner dig i en okänd miljö. Kännslan av att vara förberedd kan göra en stor skillnad i hur du upplever din omgivning.

Effektiv Vid Olika Situationer

Överfallslarm är inte bara för fall av fysiskt angrepp. De kan vara användbara i andra nödsituationer som olyckor, fall, eller medicinska nödlägen där du behöver påkalla uppmärksamhet snabbt men är oförmögen att kommunicera verbalt.

Olika Typer av Kvinnliga Överfallslarm

Marknaden erbjuder ett brett spektrum av överfallslarm, var och en med sina unika egenskaper och funktioner. Valet av larm beror på individuella behov och preferenser.

Standardlarm (Ljudbaserade)

Dessa är de mest grundläggande och vanligaste larmen. De aktiveras ofta genom att dra ut en sprint eller trycka på en knapp, varpå de avger ett skarpt, högt ljud. De är oftast små, lätta och enkla att bära med sig, exempelvis i fickan eller fästa på en nyckelring.

Fördelar:

  • Kostnadseffektiva.
  • Enkla att använda.
  • Kräver inga abonnemang.

Nackdelar:

  • Enbart ljudbaserad funktion.
  • Ingen möjlighet för fjärrhjälp.

Smarta Överfallslarm (App-baserade)

Dessa moderna larm kopplas oftast till din smartphone via Bluetooth och en dedikerad app. När larmet aktiveras utför det inte bara en ljudsignal utan kan även skicka notifikationer med GPS-position till förinställda kontakter, eller till och med till larmcentraler.

Fördelar:

  • Fjärrhjälp via kontakter eller professionella tjänster.
  • GPS-spårning möjliggör snabb lokalisering.
  • Ofta med extrafunktioner som tyst larm eller ficklampa.

Nackdelar:

  • Kräver en smartphone och ofta en aktiv app.
  • Vissa funktioner kan kräva abonnemangskostnader.
  • Påverkas av telefonens batteritid.

Kombinationslarm (T.ex. med pepparsprej)

Vissa överfallslarm är integrerade med andra försvarsmedel, som laglig pepparsprej (i länder där det är tillåtet och licensfritt) eller färgspray. Dessa ger en ytterligare dimension av försvar utöver ljudet.

Fördelar:

  • Ger ytterligare en avskräckande effekt.
  • Kan vara mer effektivt i vissa situationer.

Nackdelar:

  • Kan ha lagliga restriktioner beroende på region.
  • Potentiellt mer skrymmande.

Välja Rätt Överfallslarm för Dig

Valet av överfallslarm är personligt och bör baseras på din livsstil, var du känner dig mest utsatt och vilka funktioner du värderar högst.

Viktiga Faktorer att Överväga:

  • Ljudstyrka: Ju högre decibel (dB), desto bättre. Sikta på minst 120 dB.
  • Aktiveringsmekanism: Hur snabbt och enkelt kan du aktivera larmet i en stressad situation? Enkel dragpinne eller en stor, lättåtkomlig knapp är att föredra.
  • Batteritid: Hur länge håller batteriet och hur enkelt är det att byta/ladda?
  • Portabilitet: Ska det fästas på nyckelknippan, i väskan eller bäras som en del av kläderna?
  • Ytterligare funktioner: GPS-spårning, ficklampa, tyst larm, möjlighet att skicka SMS till kontakter.
  • Kostnad: Från billiga engångsalternativ till dyrare smarta larm med abonnemang.

För en djupare insikt och jämförelse av olika lösningar för personlig säkerhet, kan du läsa vår artikel “Trygghet på väg hem: En Jämförelse av Säkerhetslösningar”. Den erbjuder en bredare bild av de alternativ som finns tillgängliga.

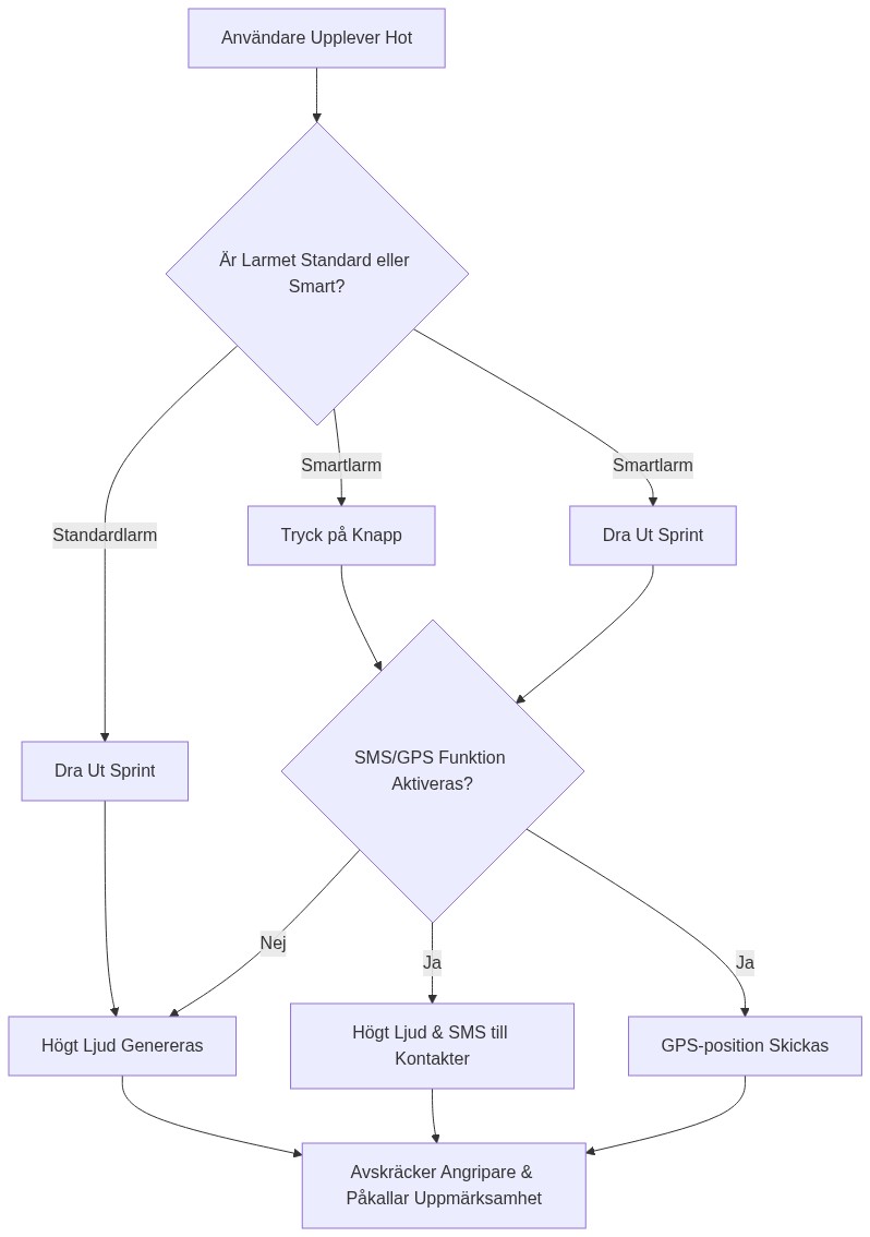
En Visuell Jämförelse av Aktivering

För att illustrera hur aktiveringen skiljer sig mellan olika larmtyper, kan följande diagram vara till hjälp:

Diagram

Denna diagram visar de grundläggande stegen för aktivering och hur ett smartlarm kan erbjuda en mer omfattande respons.

Att Tänka på Före och Efter Aktivering

Ett överfallslarm är ett verktyg, och som alla verktyg är det mest effektivt när det används korrekt och med förberedelse.

Före Aktivering:

  • Bekanta dig med ditt larm: Öva på att aktivera larmet i en kontrollerad miljö (utan att störa).
  • Bär det tillgängligt: Fäst det där det är lätt att nå snabbt, som på nyckelknippan eller i en ytterficka.
  • Ladda/Kontrollera batteriet: Se till att det alltid är funktionsdugligt.
  • Informera dina kontakter (vid smartlarm): Se till att de vet vad de ska göra om de får en larmnotis från dig.

Efter Aktivering:

  • Fly om möjligt: Larmet ska ge dig en möjlighet att fly från platsen.
  • Sök hjälp: Gå till ett säkert ställe och kontakta polis eller annan hjälp.
  • Rapportera: Vid behov, rapportera händelsen till polisen.

För mer övergripande råd om personlig säkerhet, speciellt när du är ute, kan du läsa vår fullständiga guide “Trygghet på väg hem: En komplett guide”.

Slutsats

Ett kvinnligt överfallslarm är en liten investering som kan ge stor avkastning i form av ökad trygghet och sinnesro. Det är en praktisk, diskret och effektiv lösning för att hantera oförutsedda situationer och påkalla hjälp när det verkligen behövs. Genom att välja rätt larm för dina individuella behov och förbereda dig för dess användning, tar du en aktiv roll i att skydda dig själv. Kom ihåg att din säkerhet alltid är av största vikt, och ett överfallslarm är ett kraftfullt verktyg i din personliga försvarsarsenal.