I dagens samhälle, där säkerhetsfrågor ständigt diskuteras, blir det allt viktigare att utrusta våra unga med verktyg som kan öka deras trygghet och självständighet. För unga tjejer kan denna fråga vara särskilt angelägen, då de tyvärr statistiskt sett är en utsatt grupp. Överfallslarm har framträtt som en enkel men effektiv lösning för att ge dem en känsla av säkerhet, både när de är ute sent, väntar på bussen eller går ensamma på okända platser.

Denna artikel syftar till att ge en omfattande guide till överfallslarm specifikt anpassade för unga tjejer, utforska varför de är så viktiga, vilka typer som finns tillgängliga och hur man väljer det bästa alternativet. Vi kommer också att diskutera hur man använder dem effektivt och integrerar dem som en del av en bredare strategi för personlig säkerhet.

Varför är Överfallslarm Viktigt för Unga Tjejer?

Känslan av trygghet är fundamental för allas välbefinnande, men för unga tjejer kan den ibland utmanas av oro för personlig säkerhet. Överfallslarm adresserar detta behov genom att erbjuda en omedelbar åtgärd vid potentiella hot. De handlar inte bara om att avvärja en attack, utan lika mycket om att förebygga, skapa medvetenhet och ge användaren en känsla av kontroll.

Ökad Trygghet och Självständighet

Att veta att man har ett överfallslarm till hands kan ge en ung tjej modet att röra sig mer fritt och självständigt. Det ger en mental trygghetsfilt som möjliggör större frihet och mindre oro, både för henne och hennes föräldrar. Det är ett steg mot att ge dem makten att hantera potentiellt farliga situationer.

Förebyggande och Avskräckande Effekt

Det primära syftet med ett överfallslarm är att avskräcka en potentiell angripare. Det höga ljudet drar omedelbart uppmärksamhet till situationen och kan skrämma bort förövaren. Många larm har dessutom stroboskopljus, vilket ökar synligheten ytterligare och desorienterar angriparen.

Olika Typer av Överfallslarm för Unga Tjejer

Marknaden erbjuder en mängd olika överfallslarm, alla med sina egna unika egenskaper och fördelar. Valet av larm beror ofta på individuella preferenser, livsstil och vilken typ av säkerhet man prioriterar.

Standardlarm med Högt Ljud

Dessa är de vanligaste och mest grundläggande överfallslarmen. De aktiveras ofta genom att man drar ut en sprint, vilket resulterar i ett extremt högt ljud, ofta över 120 decibel. Detta är tillräckligt för att skrämma bort en angripare och dra till sig uppmärksamhet från omgivningen.

Larm med Stroboskopljus

Många larm kombinerar det höga ljudet med ett blinkande stroboskopljus. Detta ljus är mycket irriterande och kan desorientera en angripare, samtidigt som det gör det lättare för andra att lokalisera var hjälp behövs. Det är särskilt effektivt i mörker.

GPS-Larm och Uppkopplade Larm

De mest avancerade larmen inkluderar GPS-funktionalitet och kan vara uppkopplade till en smartphone-app. När larmet aktiveras skickar det automatiskt ut en position till förvalda kontakter, som föräldrar eller vänner. Vissa larm har även funktioner för direkta samtal till larmcentraler. För en djupare förståelse av hur olika larm fungerar, läs vår artikel “Hur fungerar ett personlarm? En guide till din personliga säkerhet”.

Larm Designade som Smycken eller Accessoarer

För unga tjejer finns det också diskreta alternativ som är utformade för att se ut som vanliga smycken, nyckelringar eller andra accessoarer. Dessa larm är perfekta för den som vill ha ett skydd som smälter in i vardagen och inte drar onödig uppmärksamhet till sig. Läs mer om dessa i vår guide “Diskret överfallslarm i vardagen: Skydd som smälter in”.

Att Välja Rätt Överfallslarm

Att välja det bästa överfallslarmet involverar att överväga flera faktorer som passar den unga tjejens specifika behov och livsstil. Det handlar om en balans mellan funktion, användarvänlighet och personlig preferens.

Faktorer att Överväga

  • Ljudstyrka: Ett larm bör ha en ljudstyrka på minst 120 dB för att vara effektivt.
  • Enkel Aktivering: Larmet måste vara lätt att aktivera i en stressig situation, ofta med en hand.
  • Portabilitet och Design: Många unga tjejer föredrar larm som är lätta att bära med sig och som har en tilltalande design. De kan fästas på nycklar, väskor eller bäras runt halsen.
  • Batteritid: Lång batteritid är viktigt för att säkerställa att larmet alltid är redo att användas.
  • Extra Funktioner: Överväg om funktioner som stroboskopljus, GPS eller uppkoppling till smartphone är värdefulla.

Användarvänlighet

Ett överfallslarm är bara effektivt om det används. Därför är det avgörande att det är enkelt att förstå och aktivera. Testa larmet tillsammans med den unga tjejen i lugn och ro så hon känner sig bekväm med dess funktioner. Att välja ett bästa överfallslarmet är en investering i säkerhet.

Integrera Överfallslarmet i en Bredare Säkerhetsstrategi

Ett överfallslarm är ett utmärkt verktyg, men det är viktigt att se det som en del av en större strategi för personlig säkerhet, speciellt när det gäller unga tjejer. En omfattande approach inkluderar medvetenhet, förebyggande åtgärder och utbildning.

Praktiska Tips för Unga Tjejer

  • Värderingsövningar: Prata om potentiella risker och hur man bäst undviker dem, som att undvika mörka gränder eller att inte gå ensam sent på kvällen. Vår artikel “Trygghet på väg hem: En komplett guide” erbjuder fler tips.
  • Öva på att Använda Larmet: Se till att den unga tjejen vet exakt hur och när hon ska använda larmet. Regelbunden övning kan minska stressen vid en verklig situation.
  • Var Medveten om Omgivningen: Uppmuntra alltid till att vara uppmärksam på sin omgivning, undvika att vara distraherad av mobiltelefoner och att lita på sin magkänsla.
  • Kommunicera och Informera: Skapa en öppen dialog där den unga tjejen känner sig bekväm att berätta om otrygga situationer eller känslor. Informera också nära och kära om att hon bär ett larm och hur det fungerar.

Sammanfattning och Rekommendationer

Överfallslarm för unga tjejer är mer än bara en pryl – det är ett verktyg för empowerment och trygghet. Genom att välja rätt larm och integrera det i en bredare säkerhetsstrategi kan vi ge unga tjejer större frihet och en ökad känsla av säkerhet i deras dagliga liv. Att investera i ett högkvalitativt överfallslarm är en investering i deras framtid och välbefinnande.

Vi rekommenderar att man diskuterar olika alternativ, testar funktioner och ser till att den unga tjejen känner sig trygg med sitt val. En känsla av kontroll över sin egen säkerhet är ovärderlig och kan bidra till en säkrare och mer självständig uppväxt.

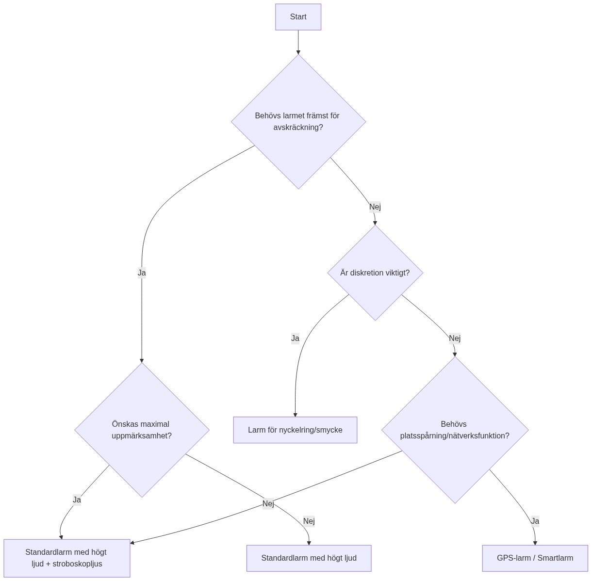
Flödesdiagram: Att välja överfallslarm

Här är ett enkelt flödesdiagram som kan hjälpa till att vägleda valet av överfallslarm för unga tjejer:

Diagram

Att välja rätt överfallslarm är ett personligt beslut som bör baseras på individuella behov och omständigheter. Att förstå de olika alternativen och hur de bäst används är nyckeln till att maximera säkerheten. Besök gärna vår sida om överfallslarm för kvinnor för mer information.

Vanliga frågor

Är överfallslarm lagliga att bära i Sverige?

Ja, överfallslarm är helt lagliga att bära och använda i Sverige. De klassas inte som vapen och är avsedda för personligt skydd för att avvärja hot.

Hur högt ljud genererar ett typiskt överfallslarm?

De flesta effektiva överfallslarm genererar ett ljud på minst 120 decibel, vilket är jämförbart med en ambulanssiren eller en motorsåg på nära håll. Vissa modeller kan nå upp till 130 decibel.

Kan överfallslarm skadas av vatten eller regn?

Många överfallslarm är inte vattentäta. Om detta är en viktig funktion för dig, leta efter modeller som specificerar att de är vattentäta eller vattenresistenta (IP-klassificering).

Hur länge håller batteriet i ett överfallslarm?

Batteritiden varierar beroende på modell och användning. Många larm har batterier som håller i flera år i standby-läge, men det är viktigt att kontrollera specifikationerna och eventuellt testa larmet med jämna mellanrum. Vissa modeller är uppladdningsbara.

Kan ett överfallslarm aktiveras av misstag?

De flesta överfallslarm är designade med en mekanism som förhindrar oavsiktlig aktivering, till exempel att man måste dra ut en sprint eller trycka på en nedsänkt knapp. Det är viktigt att bekanta sig med hur ditt specifika larm aktiveras.