Introduktion

KÀnslan av trygghet pÄ vÀg hem, sÀrskilt under kvÀlls- och nattetid, Àr fundamental för mÄnga. Oavsett om det handlar om att undvika obehagliga situationer, snabbt kunna söka hjÀlp, eller bara ha en ökad kÀnsla av sÀkerhet, finns det en rad verktyg och strategier som kan bidra. Denna artikel syftar till att detaljerat jÀmföra olika alternativ för att öka din personliga trygghet pÄ vÀg hem, med fokus pÄ teknikbaserade lösningar och allmÀnna förhÄllningssÀtt.

Vi kommer att analysera tre huvudkategorier: Personliga larm och appar, SjÀlvförsvarsutrustning, och Förebyggande strategier. MÄlet Àr att ge dig en helhetsbild sÄ att du kan fatta ett informerat beslut om vad som passar bÀst för just dig och din situation.

JÀmförelsetabell

HÀr Àr en översiktlig jÀmförelse av de olika alternativen:

Kategori Exempel Fördelar Nackdelar Kostnad (ungefÀrlig) Effektivitet
Personliga larm och appar Överfallslarm, sĂ€kerhetsappar (t.ex. SafeUP, Nattkompis) Enkel att anvĂ€nda, diskret, kan direkt larma vĂ€nner/polis KrĂ€ver batteri/data, eventuell fördröjning, kan missbrukas LĂ„g-Medel (gratis appar – 500 kr för larm) Medel-Hög (beroende pĂ„ situation och hjĂ€lp)
SjĂ€lvförsvarsutrustning Överfallsspray (laglig), taktisk penna, personliga nyckelringar Omedelbar direkt verkan, fysiskt avskrĂ€ckande KrĂ€ver nĂ€rkontakt, kan leda till eskalering, juridisk grĂ„zon LĂ„g-Medel (100 kr – 400 kr) Medel-Hög (beroende pĂ„ anvĂ€ndare, fiende)
Förebyggande strategier VÀja omvÀgar, berÀtta vart du gÄr, synlig klÀdsel Kostnadsfritt, grundlÀggande, minskar risk exponering KrÀver medvetenhet, inte aktivt försvar, ingen garanti Gratis Hög (för riskreducering), obefintlig (för försvar)

Individuell Analys av Varje Alternativ

1. Personliga Larm och Appar

Dessa verktyg har blivit alltmer populÀra som ett sÀtt att snabbt kommunicera din situation till andra. De representerar en modern lösning pÄ ett gammalt problem.

Överfallslarm

Ett överfallslarm Àr en liten, portabel enhet som vid aktivering avger ett mycket högt ljud (ofta över 100 dB). Syftet Àr att dra uppmÀrksamhet till situationen och skrÀmma bort en potentiell angripare. De Àr oftast batteridrivna och kan fÀstas pÄ nyckelknippor eller bÀras diskret.

  • Fördelar: LĂ„gt pris, enkel att anvĂ€nda, högt ljud som kan höras pĂ„ avstĂ„nd, behöver ingen telefonuppkoppling.
  • Nackdelar: Förlitar sig pĂ„ att andra agerar pĂ„ ljudet, kan vara svĂ„rt att aktivera i stressiga situationer, kan vara verkningslöst i avlĂ€gsna omrĂ„den.

SĂ€kerhetsappar (t.ex. SafeUP, Nattkompis, eller inbyggda SOS-funktioner)

Dessa appar omvandlar din smartphone till ett personligt sĂ€kerhetsverktyg. De kan ha funktioner som att dela din position i realtid med betrodda kontakter, aktivera ett larm, eller till och med ringa upp förvalda nummer (t.ex. polis eller vĂ€nner) med ett enda tryck. Vissa appar har Ă€ven en funktion dĂ€r andra anvĂ€ndare i nĂ€rheten kan agera som “virtuella vakter” och hjĂ€lpa till.

  • Fördelar: MĂ„ngsidiga funktioner, GPS-spĂ„rning, direktkontakt med hjĂ€lp, diskret anvĂ€ndning.
  • Nackdelar: KrĂ€ver batteri och mobildata, potentiell integritetsutmaning med platsdelning, kan ha en fördröjning i larmutskick, beroende av nĂ€tverkstĂ€ckning.
Flödesschema

2. SjÀlvförsvarsutrustning

Denna kategori handlar om fysiska hjÀlpmedel som syftar till att ge dig en direkt möjlighet att försvara dig vid ett överfall. Det Àr viktigt att kÀnna till de juridiska aspekterna av att bÀra sÄdan utrustning.

Överfallsspray (icke-pepparspray, laglig i Sverige)

I Sverige Àr pepparspray olagligt för privatpersoner, men det finns lagliga överfallssprayer baserade pÄ mentol eller fÀrgÀmne. Dessa sprayburkar kan tillfÀlligt förblinda eller irritera en angripare, vilket ger dig tid att fly. De Àr oftast smÄ och enkla att bÀra med sig.

  • Fördelar: Omedelbar effekt, skapar avstĂ„nd, laglig (rĂ€tt typ), relativt billig.
  • Nackdelar: KrĂ€ver nĂ€rkontakt, kan pĂ„verka anvĂ€ndaren vid vind, kan ge falsk trygghet, effektivitet mot pĂ„verkade personer begrĂ€nsad.

Taktisk penna / andra personliga nyckelringar

En taktisk penna Àr en robust penna som kan anvÀndas som ett sjÀlvförsvarsverktyg. Den Àr utformad för att vara hÄllbar och kan anvÀndas för slag eller tryckpunkter. Liknande effekt kan uppnÄs med vissa specifika nyckelringar. Dessa Àr dock inga specifika försvarsprodukter utan snarare verktyg som kan anvÀndas i nödfall.

  • Fördelar: Diskret, multifunktionell, alltid tillgĂ€nglig om du bĂ€r den.
  • Nackdelar: KrĂ€ver trĂ€ning och nĂ€rkontakt, kan eskalera situationen, juridisk grĂ„zon om den tolkas som vapen.

3. Förebyggande Strategier

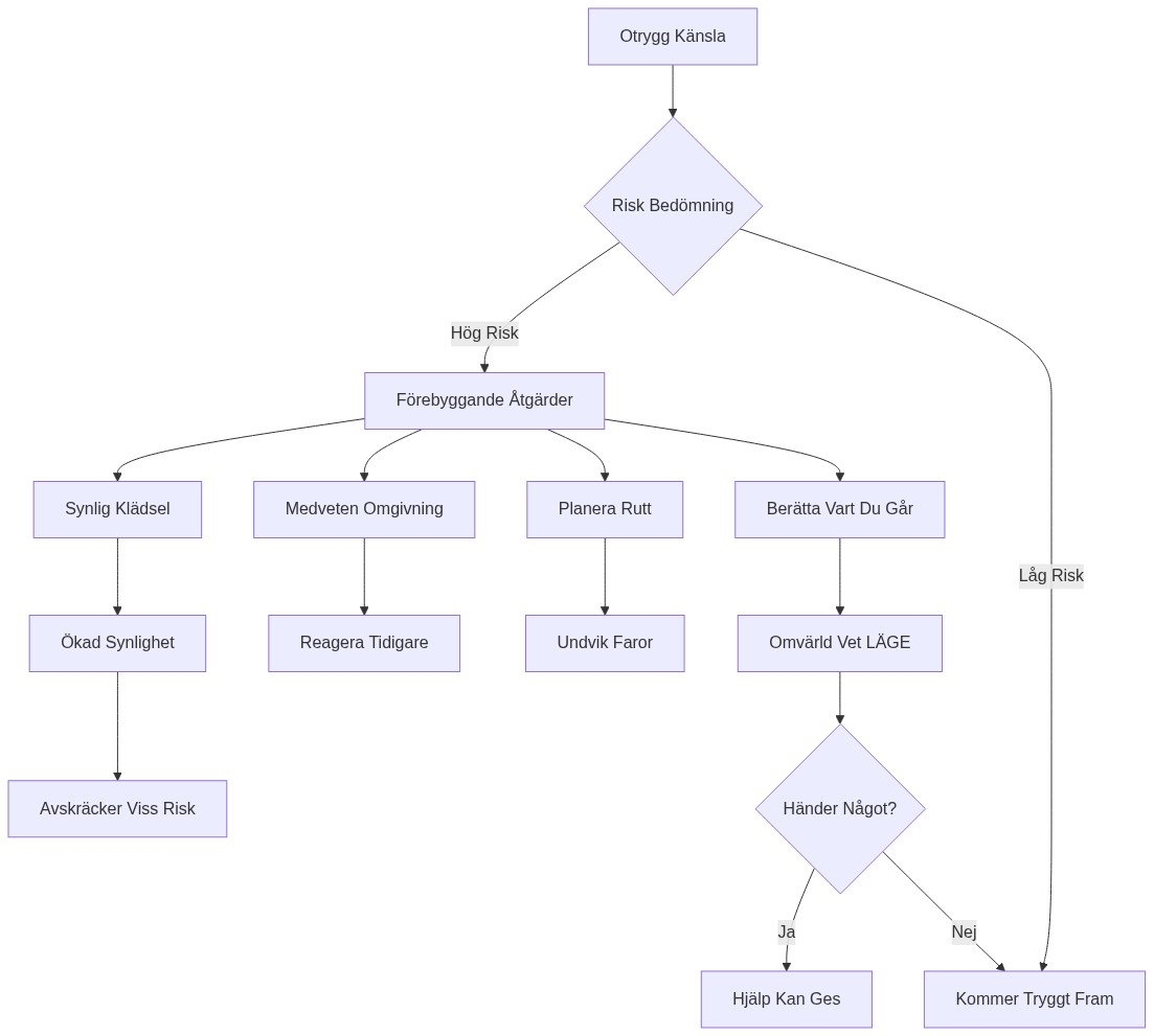
De mest effektiva ÄtgÀrderna Àr ofta de som minskar risken för att hamna i en farlig situation frÄn första början. Dessa strategier handlar om medvetenhet och förberedelse.

Planera din rutt och berÀtta för nÄgon

Innan du ger dig ut, speciellt i mörker, planera din rutt. VÀlj vÀl upplysta och bebodda gator Àven om det innebÀr en lÀngre vÀg. BerÀtta för en vÀn eller familjemedlem vart du ska, vilken rutt du tÀnker ta och nÀr du förvÀntar dig att komma hem. Gör det till en vana att skicka ett meddelande nÀr du Àr framme.

  • Fördelar: Kostnadsfritt, enkel att implementera, ger andra möjlighet att agera om du inte hör av dig.
  • Nackdelar: Ingen direkt hjĂ€lp under en eventuell attack, krĂ€ver planering.

Var medveten om din omgivning

Undvik att ha hörlurar som stÀnger ute ljud, och minimera anvÀndningen av din telefon. Scan av din omgivning regelbundet. Notera personer eller fordon som verkar följa dig eller upptrÀder misstÀnkt. Att visa dig uppmÀrksam kan i sig vara avskrÀckande.

  • Fördelar: Kostnadsfritt, ökar din förmĂ„ga att agera snabbt, kan avskrĂ€cka potentiella angripare.
  • Nackdelar: Kan vara svĂ„rt att upprĂ€tthĂ„lla konstant.

Synlig klÀdsel och belysning

Om du gÄr, cyklar eller springer i mörkret, se till att du syns. BÀr reflexer och ljusa klÀder. AnvÀnd en ficklampa eller pannlampa för att se bÀttre och för att göra dig mer synlig för trafik och andra. Detta minskar risken för olyckor och kan Àven avskrÀcka angripare som föredrar att agera i mörker.

  • Fördelar: Minskar risk för olyckor, ökar din visuella nĂ€rvaro, billigt.
  • Nackdelar: Inte ett aktivt försvar mot en angripare.
Flödesschema

Rekommendation

Den bÀsta strategin för trygghet pÄ vÀg hem Àr en kombination av flera tillvÀgagÄngssÀtt. Att förlita sig pÄ endast ett verktyg eller en teknik rÀcker sÀllan. HÀr Àr min rekommendation:

  1. Prioritera Förebyggande Strategier: Detta Àr grunden i all personlig sÀkerhet. Var alltid medveten om din omgivning, planera dina rutter genom upplysta omrÄden, och meddela alltid nÄgon vart du Àr pÄ vÀg och nÀr du förvÀntas vara hemma. Detta kostar inget och Àr det mest effektiva sÀttet att minska risken för farliga situationer.
  2. Investera i en SÀkerhetsapp: En modern smartphone-app som erbjuder positionsdelning och/eller en direktlarmfunktion till utvalda kontakter eller larmcentral Àr ovÀrderlig. Den erbjuder bÄde en kÀnsla av sÀkerhet och en konkret möjlighet att snabbt fÄ hjÀlp utan att fysiskt interagera med en angripare. Kontrollera att den Àr aktiv och fungerar före varje promenad.
  3. ÖvervĂ€g ett Överfallslarm (fysiskt): Ett separat överfallslarm Ă€r ett utmĂ€rkt komplement, speciellt om mobiltelefonens batteri tar slut eller om du vill ha ett snabbare och ljudligare alternativ Ă€n appen. Det Ă€r mindre beroende av teknik som mobilnĂ€t och batteritid, och det höga ljudet kan bĂ„de skrĂ€mma och alarmera.
  4. SjÀlvförsvarsutrustning med försiktighet: Om du kÀnner ett behov av att bÀra sjÀlvförsvarsutrustning, vÀlj dÄ en laglig överfallsspray. Kom ihÄg att dessa krÀver nÀrkontakt och att situationer snabbt kan eskalera. Utbildning i sjÀlvförsvar Àr mer vÀrdefullt Àn enbart utrustning.

Kom ihÄg att det viktigaste Àr att du kÀnner dig trygg. Att vara förberedd och medveten Àr dina starkaste verktyg.